如果方法正确并且每次性行为都采取避孕措施,所有避孕方法的效果都很好。但一定要知道正确的使用方法。有时候医生不会解释某种方法怎么使用,因为他们默认你已经知道了。如果有疑问,请向你的医生咨询。他们已经习惯了讨论避孕的事情,因此不要因为跟他们讨论这些感到尴尬。
学习某些避孕方法需要时间和练习。比如有些人不知道,他们可能把男用避孕套戴反了。还要注意,要在避孕套顶端留些空间储存高潮时射出的精液。
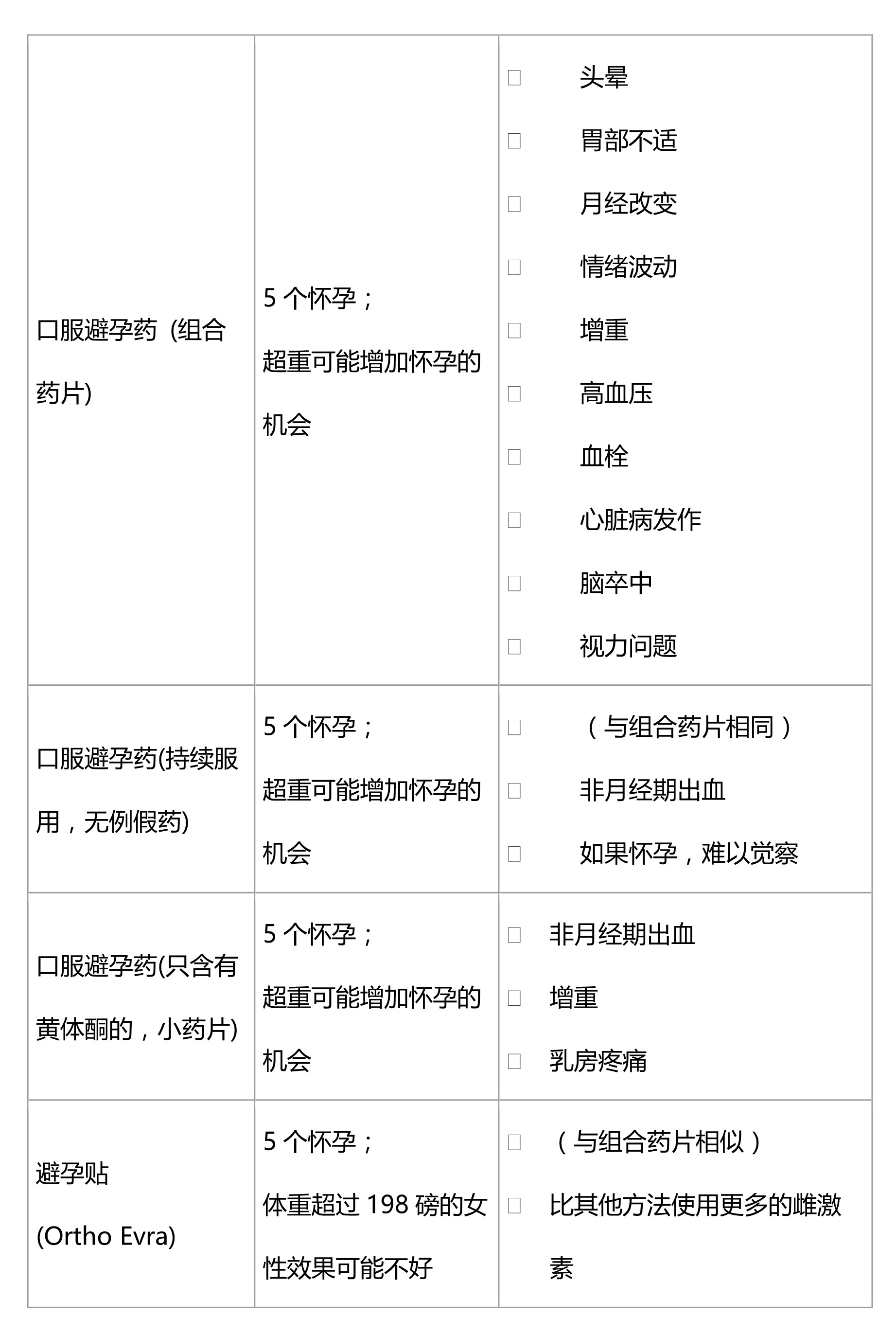
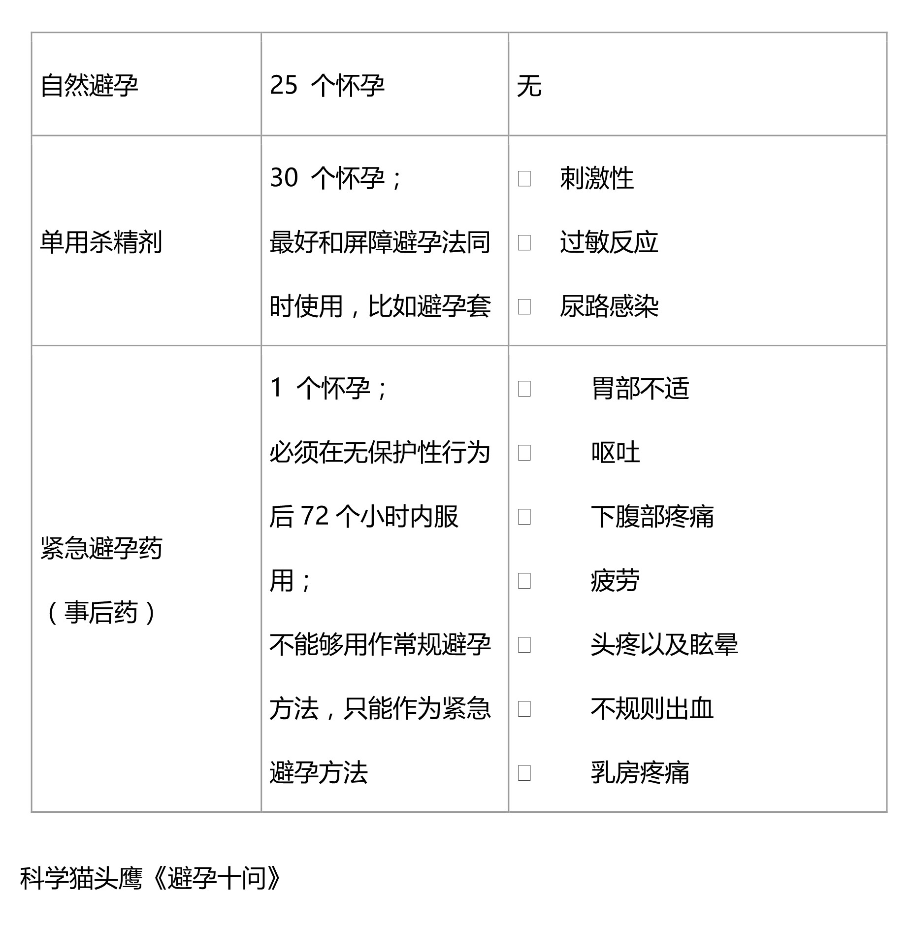
下面是部分避孕方法的列表,包括了每种方法的失败率和可能的副作用。





棱子,原名郑怀信,本科毕业于中国科学技术大学,获生命科学学士学位和工商管理双学士学位;后在纽约州立大学获分子与细胞生物学博士学位。主要从事病原菌营养吸收,致病机理,药物筛选,宿主免疫应答,以及病原菌与宿主免疫系统关系的研究。
编辑:孙滔;审校:夏健

~~~欢迎转发~~~
!!!转载请联系我们获取授权!!!