又是一年春来到。新春佳节亲朋好友聚会,喝酒往往是免不掉的。“小饮怡情,大饮伤身”,这话大多数人都会说,但不一定懂。这话只针对一般人,有一个群体例外,那就是患有急慢性疾病,需要药物治疗和控制症状的病人。这个群体,“小饮”不仅不能怡情,甚至不一定能安全地享用。
病人根据医嘱或说明书的要求服用药物时,大多数的药物是安全和有效的。但很多药物在和酒精饮品一起使用时会产生“非预期”副作用,这些药物几乎在大多数常见病的治疗药物种类中都可以发现。有些常用药,比如止痛、止咳、抗过敏和炎症的药物不少是复方,服用前需要仔细查看,每一种组分在和酒精一起服用时会不会产生“非预期”副作用。原则是:当你不知道某药物是否可以与酒同服,那就不要冒这个风险。因为这些“非预期”副作用轻则呈现疲倦、晕厥、精神不振,重则导致严重后果甚至危及生命。
常见药物和酒精同时使用的“非预期”副作用主要有以下方面:恶心、呕吐、头痛、疲倦、晕厥、行动失调、行为失常、内出血、心脏问题、呼吸困难、药物失效等。
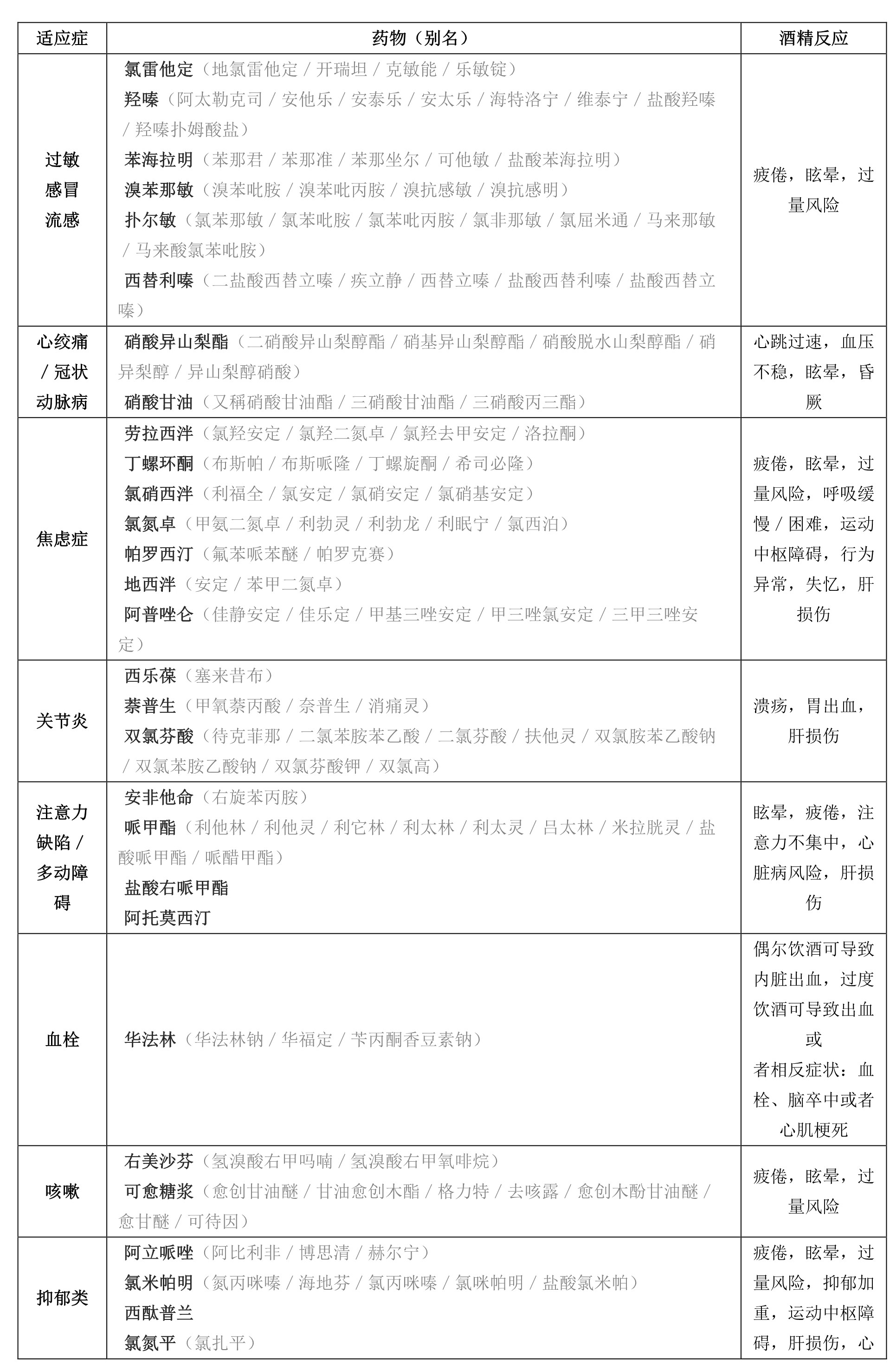
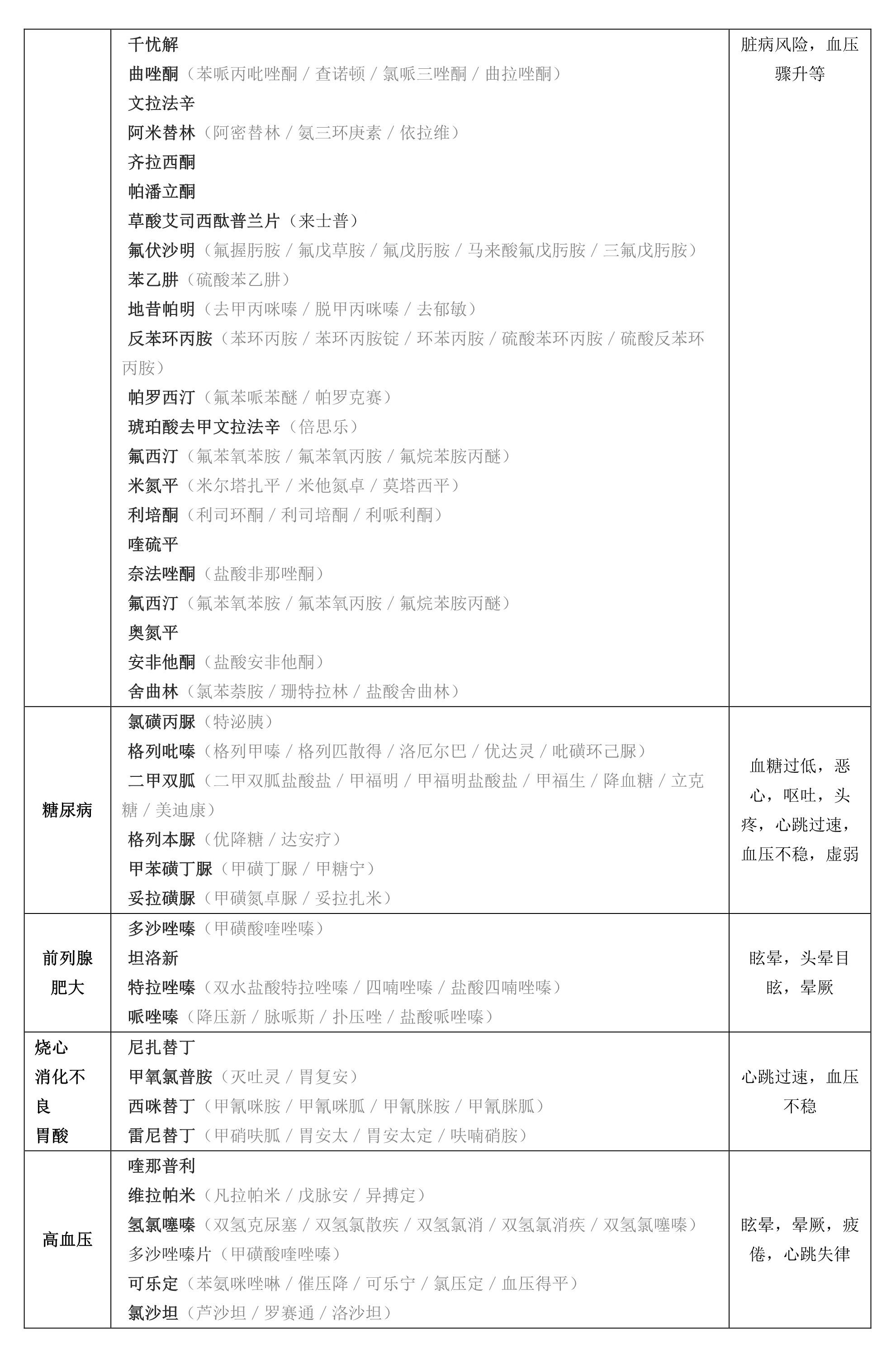
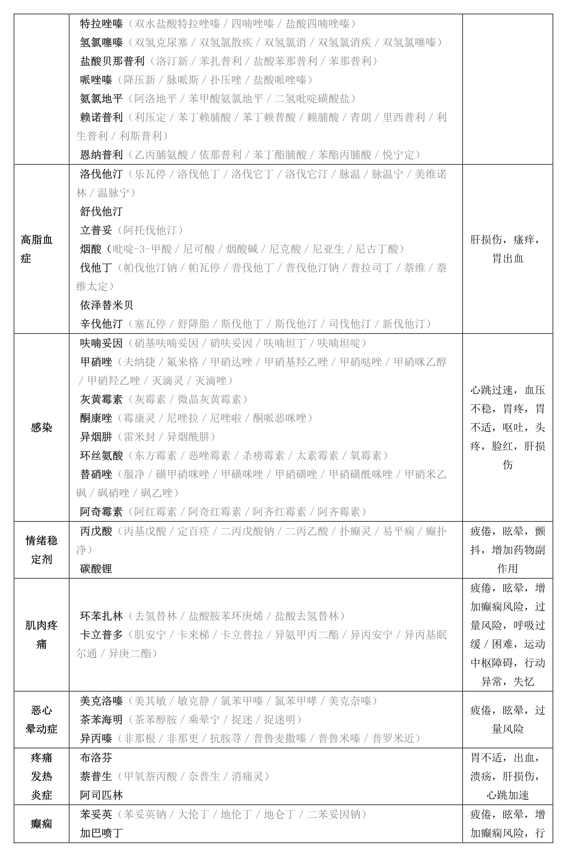
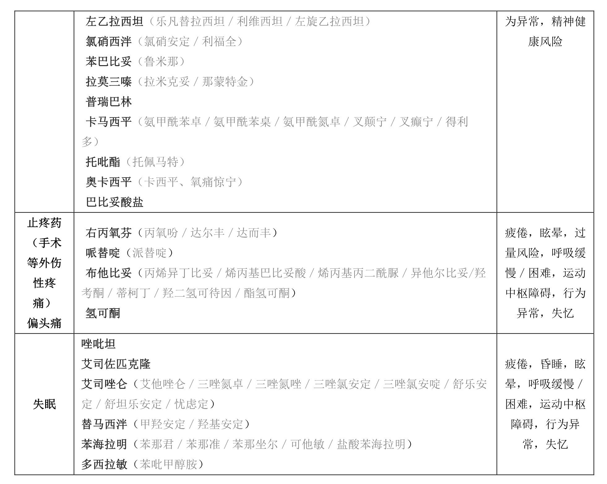
下表罗列了有明确酒精反应的常见药物,但不在表格内的药物也不一定就安全,尤其多数药物含有其他成分,这些成分也可能和酒精发生反应。
有人说,只要不喝白酒等烈性酒,仅喝啤酒和葡萄酒等问题不大。可惜这只是欺骗自己的想当然,因为啤酒和葡萄酒的成分比白酒更加复杂。不仅仅是里面的酒精和药物可能发生反应,其他成分跟酒精也可能造成不可预期的副作用。比如酪胺(对羟基苯乙胺)是酿制啤酒和葡萄酒的一种副产品,与一类抗抑郁药物(单胺氧化酶抑制剂)发生反应,可能导致严重的血压升高。
需要特别指出的是中药制剂与酒精同服,由于其成分更加复杂,多数有不明西药的添加,增加了跟酒精反应的风险。正确的做法是放弃一切中药,因为没有一款“纯中药”有明确的治疗作用,而毒副作用是清楚无误的。同理,所谓“药酒”,尤其是“跌打药酒”含有川乌、草乌等剧毒中药,更不能制作和饮用。
附表:常见病之常用药及其酒精反应




表格内信息来源:NIAAA
王晨光,生物学博士。曾任美国乔治城大学助理教授、托马斯杰弗逊大学副教授、中国医学科学院研究员和北京协和医学院教授。长期从事肿瘤学研究、教学和抗肿瘤药物研发。
编辑:孙滔;审校:夏健